Like a fortunate child on Christmas Day, I’ve got a brand new toy! A brand new—to me—open-source technology to unwrap, learn, and perhaps even aspire to master elements of within.
I joined Decodable two weeks ago, and since Decodable is built on top of Apache Flink it seems like a great time to learn it. After six years learning Apache Kafka and hearing about this “Flink” thing but—for better or worse—never investigating it, I now have the perfect opportunity to do so.

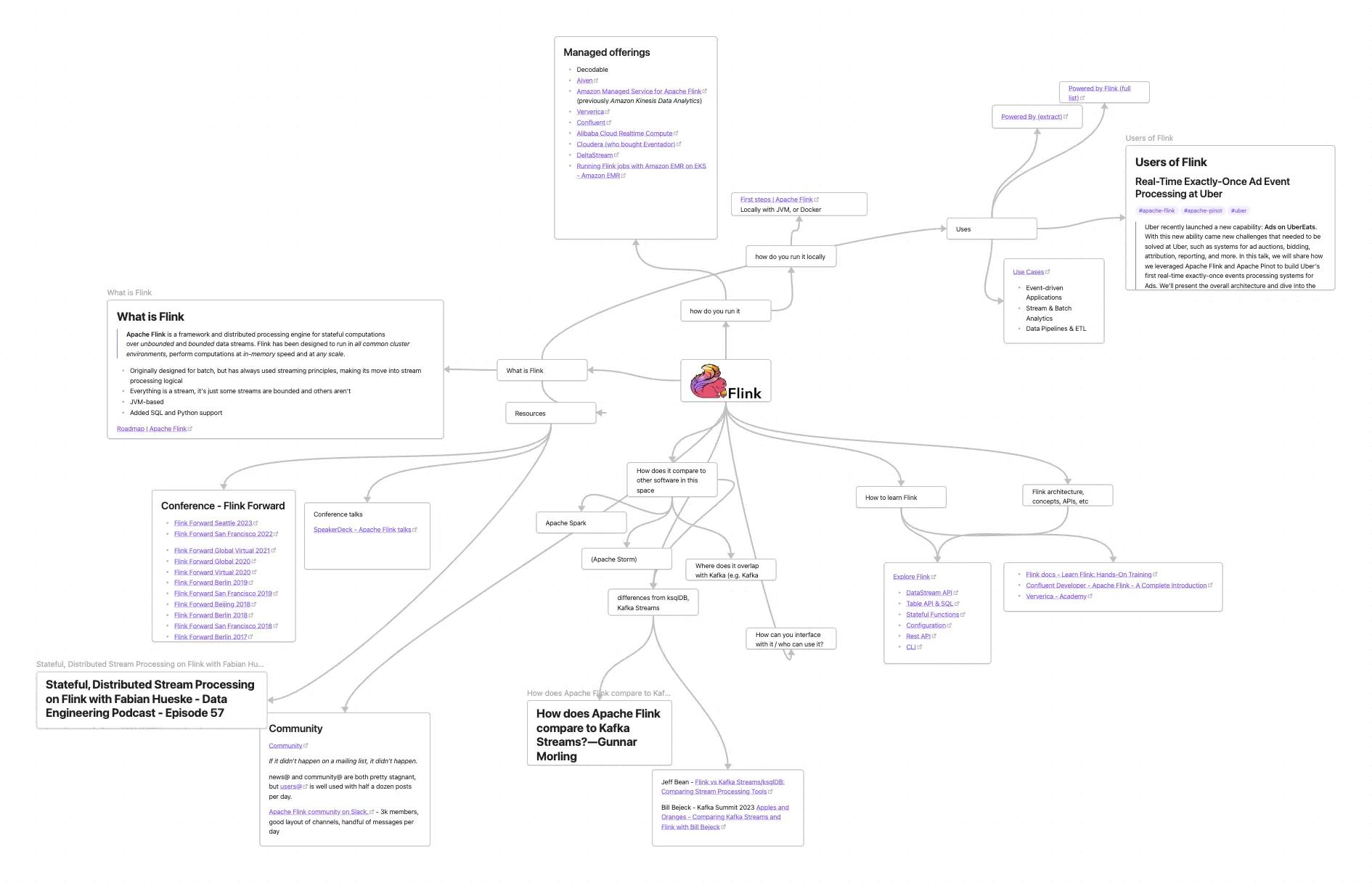
Just like the aforementioned kid with a new toy, what else would I do except run around (figuratively) with wild excitement, clicking on all the Apache Flink links and demos and tutorials and presentations and videos that I could find! And then I realised I should take somewhat of a more measured approach to my learning, and started to map out the different areas.

Breaking this out into sub-topics gives me nice little nuggets to start exploring (and blogging about, of course!). These include:
- What is Flink (high level)
- Uses & Users
- How do you run Flink
- Who can use Flink?
- Java nerds only, or
normalnon-Java folk too? 😜
- Java nerds only, or
- Resources
- Flink Architecture, Concepts, and Components
- Learn some Flink!
- Where does Flink sit in relation to other software in this space?
- A mental map for me, not a holy war of streaming projects
Some of these are going to be fairly self-contained (what is Flink) whilst others (learning Flink) are going to be a multi-year journey :)
